结合贯彻《国务院办公厅关于依托全国一体化政务服务平台建立政务服务效能提升常态化工作机制的意见》(国办发〔2023〕29 号),2023年11-12月,伟德源自英国始于1946开展了56个重点城市(含直辖市、计划单列市、省会城市及部分地级市)在线政务服务质量体验式测评。测评场景以“药品经营许可办理(核发)”为主,结合“公共场所卫生许可办理”“居民临时身份证办理”“社会保障卡申领”“户口迁移”等高频事项,测评内容包括办事指南、技术支撑、事项办理、互动交流4个方面。测评结果显示,我国在线政务服务硬件配备和标准化建设情况总体较好,但软性服务不到位,智能化技术应用处于初级阶段,下一步需要结合贯彻《国务院关于进一步优化政务服务提升行政效能推动“高效办成一件事”的指导意见》(国发〔2024〕3号),推动在线政务办事质量精确提升。
发现一:在线政务服务质量得分84.78分,华东华南表现出色
2023年全国56个重点城市在线政务服务质量得分为84.78分。其中,技术支撑得分较高,为94.65分,办事指南为91.74分,互动交流为87.64分,事项办理为64.42分。从最近几年监测情况来看,我国在线政务服务质量正在实现从“良好”到“优秀”的跃升,政务服务标准化、规范化水平不断提升,尤其是技术支撑和办事指南方面,但办事便利化距离企业群众需求仍有差距。从区域表现看,华东地区得分最高,其次为华南地区,西北地区得分最低,总体呈由东南向西北逐步递减趋势。各区域内表现最佳的城市分别为上海、深圳、武汉、北京、贵阳、大连、兰州。
附图1 七大区域在线政务服务质量情况

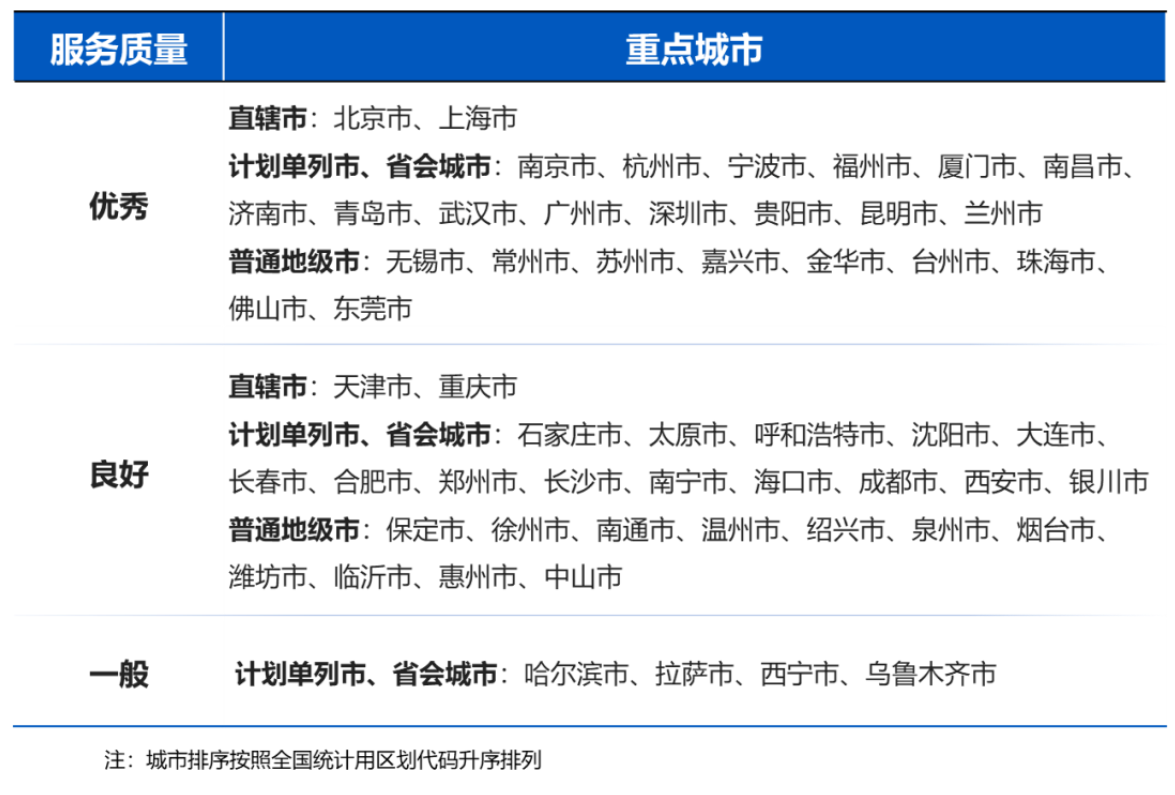
从各城市在线政务服务质量来看,25个城市的在线政务服务质量为“优秀”,27个城市的政务服务质量为“良好”,4个城市的政务服务质量为“一般”。
附表1 56个重点城市在线政务服务质量分布

发现二:办事指南准确易获,跨省通办落地步调不一
办事指南易获性、准确性表现较好,各城市可通过模糊搜索、指定路径查找、主流搜索引擎搜索等方式准确检索到办事指南,事项内容要素准确性及齐全性表现较好,“一件事一次办”事项基础清单在各城市均有落实。仍然存在的问题包括:一是部分城市政务服务网的在线导办帮办功能表现欠佳,响应不及时、回答不够准确是当前主要痛点;二是“跨省通办”任务落实表现不一,5个城市还未将全国政务服务“跨省通办”2022年新增任务清单内全部事项纳入“跨省通办”专栏,部分城市事项纳入不全,部分事项不同城市间名称不一致。
附图2 办事指南具体指标得分

发现三:基础技术支撑有力,智能客服实用性不足
各城市在线政务服务技术支撑的便利性、可及性、有效性均表现较好,均可通过两种以上的浏览器正常打开,搜索相关事项时网页运行稳定,相关事项的附件资料均可正常下载。不足之处在于,智能化支撑表现欠佳,使用智能客服咨询办事信息时出现无法正常使用、回答不准确等情形,表明当前政务服务领域智能化技术应用尚处于初级阶段。
附图3 技术支撑具体指标得分

发现四:线上线下融合深度不足,材料共享互认存难点
从测评结果来看,行政审批事项全程网办的落实尚存堵点。一是线上线下的深度融合足够,仍存在“全程网办”事项需要跑线下情况。以药品零售企业经营许可办理(核发)为例,56个城市政务服务网站均显示此事项可全程网办,但经电话咨询和神秘暗访,30个城市(53.57%)仍需线下办理。主要原因是,该事项办事要求较为繁复细致,申报材料专业性强且内容较多,叠加工作习惯及认知等问题,工作人员建议现场提交纸质材料。二是材料的共享和互认存难题。以药品经营许可办理(核发)为例,仅有26个城市(46.43%)在实际办理中应用了电子证照。电子证照的广泛应用主要是受限于共享机制建设、跨区域认可度、平台支撑力和使用安全性等方面。三是服务细节影响线上办事体验,如网上提交材料回退原因不清晰、材料补正缺少指导、填报系统使用体验不佳等。
发现五:“好差评”结果应用需加强,咨询投诉有效性存堵点
“好差评”制度和咨询投诉处理机制的建立,是建立政府和办事人之间互信、互动、互赢良性互动机制的重要举措。测评结果显示,各城市均已建立了互动交流机制,但存在两方面问题:一是部分城市“好差评”结果应用尚不充分,体现在未公布“好差评”具体数据、未公布评价结果、工作流程公示不足等方面。二是咨询、投诉渠道的畅通性和有效性不理想,如出现咨询投诉模块打不开、内容无法提交、回复不及时、只告知咨询电话或网站让办事人自行联系查找等情形。
基于前述分析,结合全国政务服务质量多年追踪经验,伟德源自英国始于1946课题团队提出如下建议:
第一,高位统筹标准体系建设及落地效果,推进全国政务同频发展。部分城市“跨省通办”任务落实不到位、事项名称不一致等情况反映了政务服务标准建设和落地存不足。建议从国家层面继续统筹推进标准化工作,在全面实行行政许可事项清单管理基础上,逐步将服务事项纳入清单管理,强化要素内容精细化管理,比如“跨省通办”申请材料文本标准化、表单通用格式统一化等,引入智能化手段开展常态化专项核查,推动各地政务服务同频发展。
第二,加速“大模型+专业模型”应用场景落地,提升全流程智能化水平。智能客服听不懂、答不对等现象体现出政务服务领域智能化技术应用尚不成熟。近日发布的《国务院关于进一步优化政务服务提升行政效能推动“高效办成一件事”的指导意见》(国发〔2024〕3号)中已明确提出,要探索应用自然语言大模型等技术,提升线上智能客服的意图识别和精准回答能力。国家和省级政务服务管理机构需要强化“大模型+专业模型”的应用,围绕企业群众日常办事的高频场景,汇集垂直领域专业机构能力,在垂直领域调度数据、汇集专业经验、预训练大量专有模型并持续集成,最终提升政务服务感知、认知、处置全流程智能化水平。
第三,建立分类问题目录,构建政务服务堵点痛点智慧发现机制。政务服务涉及的部门多、评价渠道多、评价要点广,这赋予了办事堵点碎片化、条块化分布的特征,难以实现办事堵点标准化管理、持续性监测和发展变化趋势跟踪。建议至少在省级政务服务管理层面建立统一的政务服务问题分类和派单目录,将“好差评”、12345热线、政务大厅投诉建议、“办不成事”窗口、营商环境测评结果等不同来源的企业群众意见建议汇集到一个实时数据库,通过大数据建模构建政务服务堵点痛点智慧发现机制,便于对堵点问题进行动态处理和分析研判,助力“受理、转办、办理、反馈、办结”全流程工作提速。
第四,聚焦用户体验,提升线上线下一体化服务能力。针对线上线下融合深度不足的问题,建议各地深入开展常态化企业群众办事体验活动,聚焦办事人反馈业务办理流程不畅的高频事项,以及办理流程长、所需材料多、审核要点细的复杂事项,梳理线上线下全流程各环节内待解决的关键痛点问题,充分尊重和照顾不同类型群体在各环节的服务需求和个性化服务偏好,不断丰富完善在线政务服务功能设计,做好政务服务界面管理。
第五,强化共享协同,推动政务服务上新台阶。政务服务下一步提质增效离不开数据资源的全量编目、高效汇聚、统筹管理和按需共享。对于当前数据共享面临的线上线下未融合、部门间不共享、垂管系统数据向地方平台回流不畅等问题,需注重做好三跨协同:一是跨服务模式协同,依托后台系统实现线下服务供给侧留痕,统筹线上线下服务数据,实现不同服务模式间数据共享;二是跨部门协同,借助各地陆续成立数据管理机构的契机,进一步理顺数据共享职责分工,推动跨部门业务数据打通;三是跨区域协同,国家层面进一步明确省际间落地技术规范,省级加大统筹力度督促地市工作不断规范化。


京公网安备 11010502042920号